一点经验网
首页
美食营养
游戏数码
知识问答
生活知识
返回
一点经验网
首页
美食营养
游戏数码
手工爱好
生活知识
健康养生
运动户外
职场理财
情感交际
母婴教育
时尚美容
知识问答
搜索
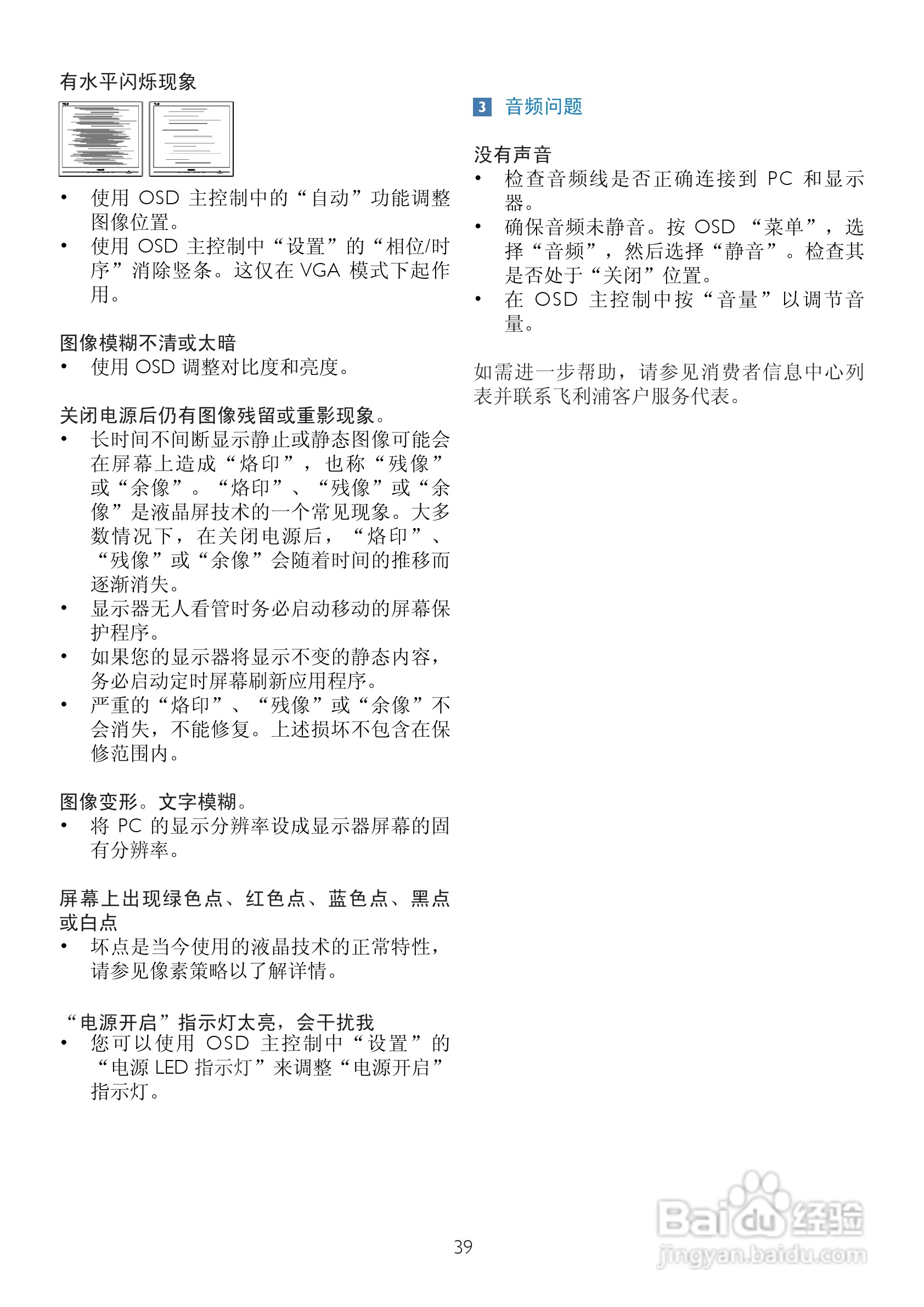
飞利浦221E2SB/93液晶显示器使用说明书:[5]
2026-02-17 18:12:26
(共篇)
上一篇:
相关推荐
飞利浦202E2SB/93液晶显示器使用说明书:[5]
阅读量:189
飞利浦243E2SB/93液晶显示器使用说明书:[5]
阅读量:73
飞利浦243E2SB/93液晶显示器使用说明书:[2]
阅读量:175
飞利浦191E2SB/93液晶显示器使用说明书:[3]
阅读量:164
飞利浦电视信号源设置
阅读量:166
猜你喜欢
脚臭用什么泡脚
奥林匹克的格言是什么
茭白是什么
快闪是什么
鹅蛋脸适合什么发型
入珠是什么
从容不迫是什么意思
废青是什么意思
psp是什么
过年什么东西最好卖
猜你喜欢
过年什么东西最好卖
gpa是什么意思
四川话胎神是什么意思
d3是什么
mouth什么意思
cock是什么意思
iphone11什么时候上市
rainbow是什么意思
夏天喝什么汤
ssd是什么