一点经验网
首页
美食营养
生活百科
知识问答
生活知识
返回
一点经验网
首页
美食营养
游戏数码
手工爱好
生活知识
生活百科
健康养生
运动户外
职场理财
情感交际
母婴教育
时尚美容
知识问答
更多知识
搜索
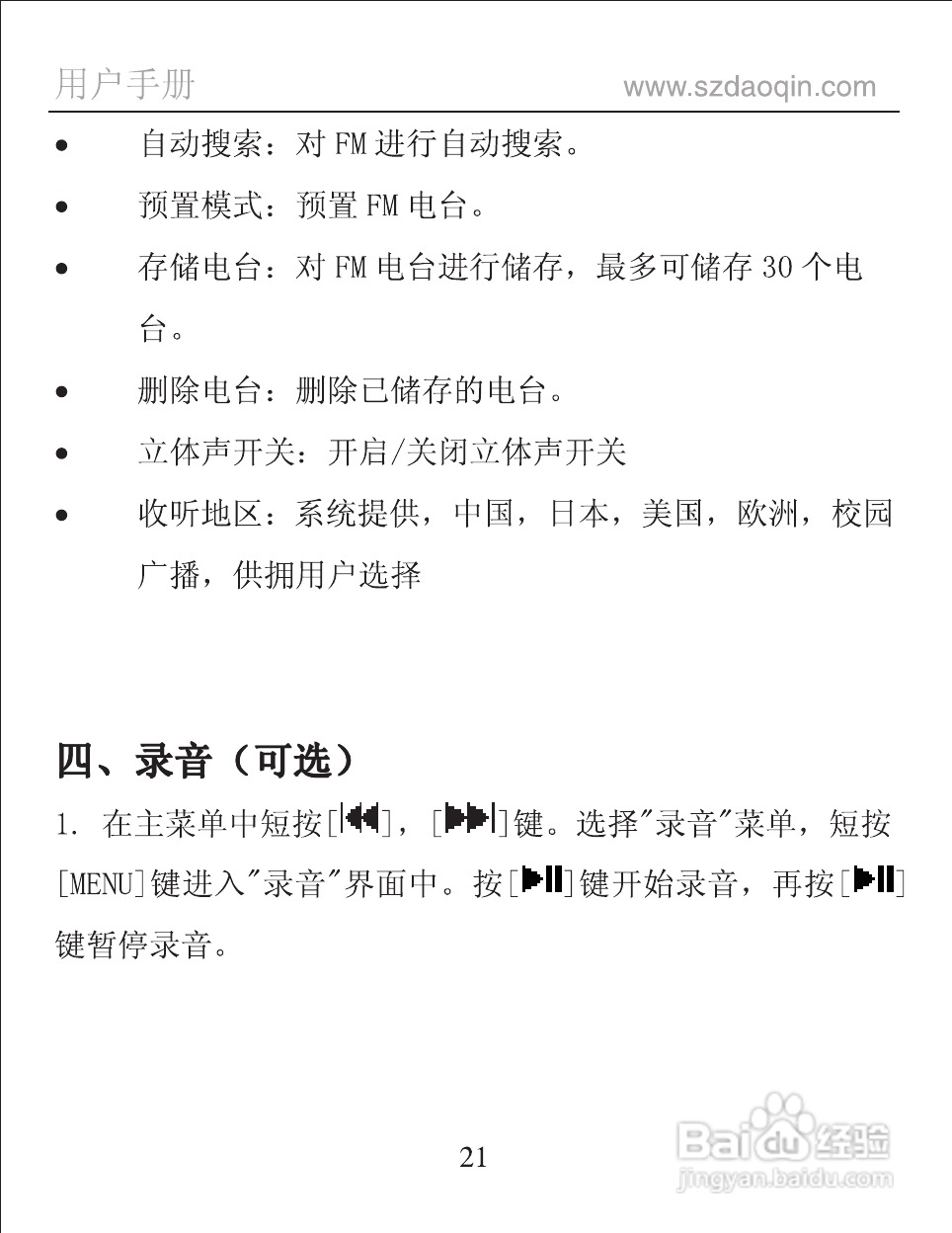
道勤数码播放器使用说明书:[3]
2026-02-14 05:29:53
本篇为《道勤数码播放器使用说明书》,主要介绍该产品的使用方法以及常见故障解决方案。
(共篇)
上一篇:
|
下一篇:
相关推荐
助纣为虐怎么解释
阅读量:96
一年级校园欺凌手抄报
阅读量:192
巧记物品类英语单词
阅读量:101
如何让孩子正确的吃糖果呢?
阅读量:156
彩铅手绘花卉教程
阅读量:158
猜你喜欢
北京郊区旅游
c照可以开什么车
我可以抱你吗张惠妹
乌龟白眼病怎么办
贝德玛卸妆水怎么样
澳大利亚旅游景点
鞘膜积液怎么办
辽宁周边旅游景点大全
自动空调怎么开暖风
陕西西安旅游
猜你喜欢
成都市内旅游景点
佛山旅游攻略
皮卡堂怎么刷金卡
劫怎么打亚索
成都周边旅游景点
华东五市旅游景点
奇瑞e5怎么样
枣庄旅游景点
沈阳景区
抚仙湖旅游