一点经验网
首页
美食营养
生活百科
知识问答
生活知识
返回
一点经验网
首页
美食营养
游戏数码
手工爱好
生活知识
生活百科
健康养生
运动户外
职场理财
情感交际
母婴教育
时尚美容
知识问答
更多知识
搜索
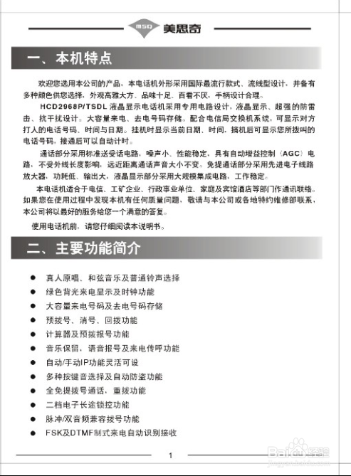
美思奇HCD2968-2056-F169-118电话机说明书
2026-03-14 15:25:46
相关推荐
现代ix35一键升窗怎么设置
阅读量:148
mfc290c喷头如何拆
阅读量:72
华为悦盒怎么进入REC模式
阅读量:25
网线的粗细和传输速率有关系吗?
阅读量:126
电话机设置日期和时间怎么设置
阅读量:131
猜你喜欢
猪腰子怎么洗
吉利博瑞怎么样
青春痘怎么去除
句号怎么打
脸上有痘痘怎么办
刷卡金怎么用
枸杞怎么吃效果好
手机没信号怎么回事
楼顶防水怎么做
窠巢怎么读
猜你喜欢
我的世界龙怎么驯服
微信头像怎么设置
怎么催尿
碓怎么读
怎么让牙齿变白
小孩近视眼怎么办
炒饼怎么做好吃
我的世界怎么操作
开网店怎么开
扰民怎么办