一点经验网
首页
美食营养
生活百科
知识问答
生活知识
返回
一点经验网
首页
美食营养
游戏数码
手工爱好
生活知识
生活百科
健康养生
运动户外
职场理财
情感交际
母婴教育
时尚美容
知识问答
更多知识
搜索
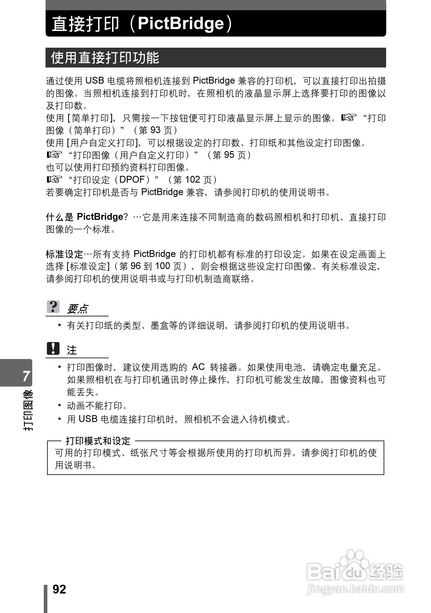
OLYMPUS Stulus 600/U DIGITAL600数码照相机使用说明:[10]
2026-02-14 12:17:21
本篇为《OLYMPUS Stulus 600/U DIGITAL600数码照相机使用说明》,主要介绍该产品的使用方法以及常见故障解决方案。
(共篇)
上一篇:
|
下一篇:
相关推荐
OLYMPUS Stulus 600/U DIGITAL600数码照相机使用说明:[11]
阅读量:163
OLYMPUS Stulus Verve u-mini DICITAL数码照相机使用:[10]
阅读量:70
OLYMPUS Stulus Verve u-mini DICITAL数码照相机使用:[5]
阅读量:156
OLYMPUS Stulus Verve u-mini DICITAL数码照相机使用:[18]
阅读量:127
OLYMPUS Stulus Verve u-mini DICITAL数码照相机使用:[15]
阅读量:54
猜你喜欢
什么叫金砖国家
节操是什么
什么是dns
b族维生素哪个牌子好
贻笑大方是什么意思
蚯蚓的血是什么颜色
土元养殖
冰心原名是什么
1118是什么意思
维生素ad
猜你喜欢
源码是什么
rt是什么单位
农保是什么
光棍节是什么意思
九江有什么好玩的地方
什么运动能长高
五四运动精神
什么牌子的手机好用
文房四宝指什么
黄粉虫的养殖技术