一点经验网
首页
美食营养
游戏数码
知识问答
生活知识
返回
一点经验网
首页
美食营养
游戏数码
手工爱好
生活知识
健康养生
运动户外
职场理财
情感交际
母婴教育
时尚美容
知识问答
搜索
2000E卡式灭菌器型使用说明书:[2]
2026-02-18 14:53:38
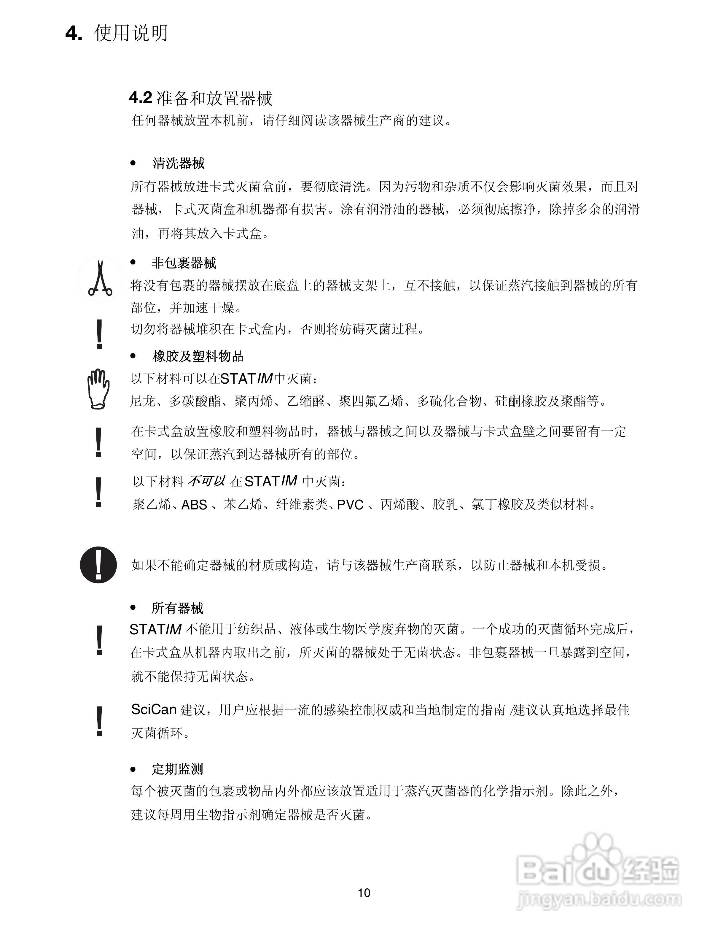
本篇为《2000E卡式灭菌器型使用说明书》,主要介绍该产品的使用方法以及常见故障解决方案。
(共篇)
上一篇:
|
下一篇:
相关推荐
IEtester 打开IE 6.0才能使用的网页
阅读量:160
冷水机对冷却循环水两种特殊处理方法及五大特点
阅读量:129
肝脏有哪些功能?
阅读量:103
蒙特祖玛的宝藏之冒险模式攻略
阅读量:134
饰品加盟创业开店技巧?
阅读量:112
猜你喜欢
工作心得怎么写
嘉兴到乌镇怎么坐车
怎么可以让胸变大
辣子鸡怎么做
不想上班怎么办
水肿怎么消除
我的世界信标怎么做
手里剑怎么折
怎么算预产期
鲫鱼汤怎么做
猜你喜欢
眼霜怎么用
电脑怎么安装打印机
学生英语怎么写
手机壳发黄了怎么变白
淘宝联盟怎么推广
立方米怎么算
嗓子哑了怎么办
手机和电脑怎么连接
怎么增强免疫力
小儿咳嗽老不好怎么办