一点经验网
首页
美食营养
生活百科
知识问答
生活知识
返回
一点经验网
首页
美食营养
游戏数码
手工爱好
生活知识
生活百科
健康养生
运动户外
职场理财
情感交际
母婴教育
时尚美容
知识问答
更多知识
搜索
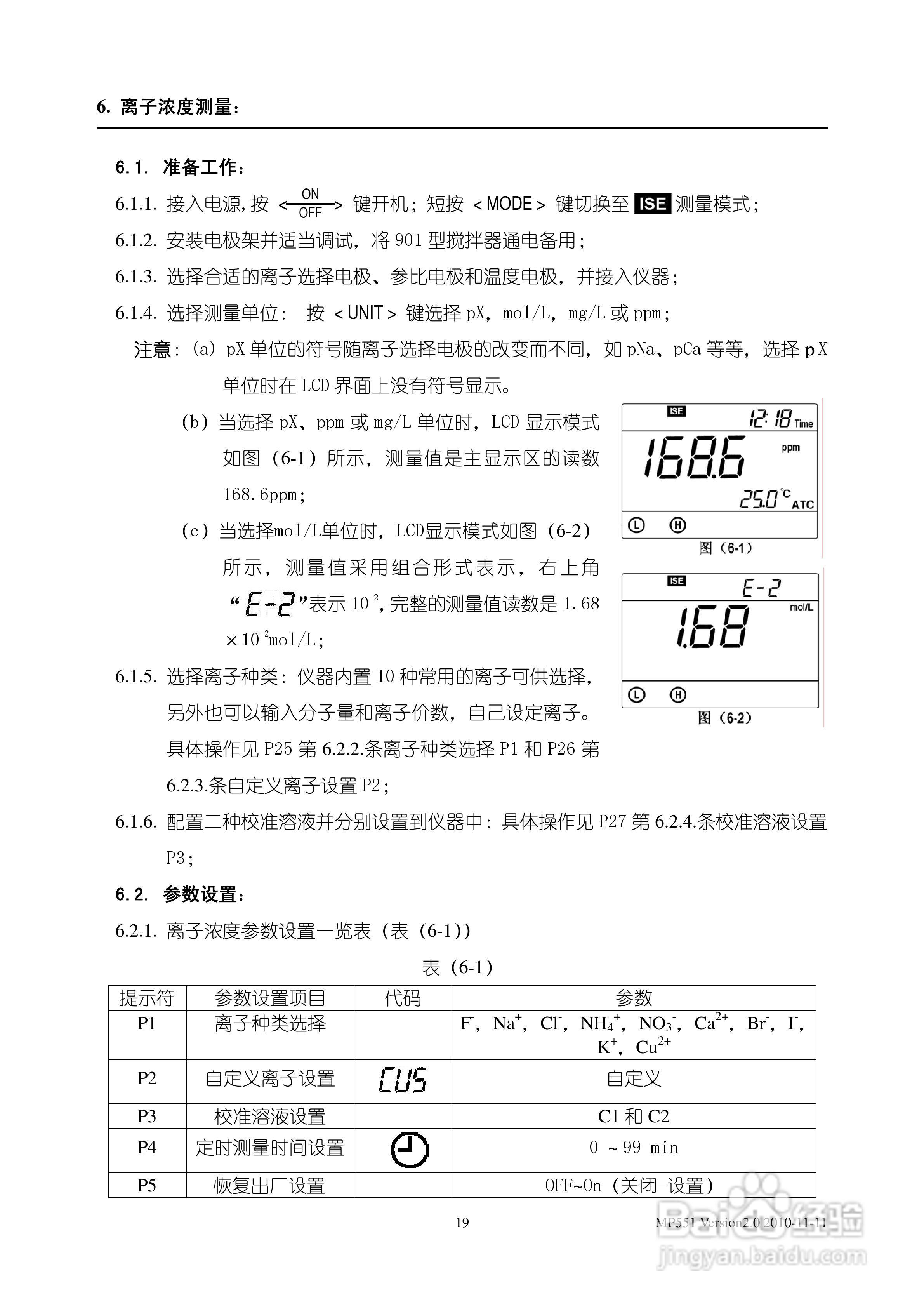
SANXIN MP551型pH/mV/离子浓度/电导率/溶解氧测量仪使:[2]
2026-02-15 19:46:59
本篇为《SANXIN MP551型pH/mV/离子浓度/电导率/溶解氧测量仪使》,主要介绍该产品的使用方法以及常见故障解决方案。
(共篇)
上一篇:
|
下一篇:
相关推荐
SANXIN MP551型pH/mV/离子浓度/电导率/溶解氧测量仪使:[5]
阅读量:120
SANXIN SX736型pH/mV/电导率/溶解氧测量仪使用说明书:[2]
阅读量:148
SANXIN SX736型pH/mV/电导率/溶解氧测量仪使用说明书:[3]
阅读量:164
SANXIN SX736型pH/mV/电导率/溶解氧测量仪使用说明书:[1]
阅读量:78
SANXIN MP525型pH/溶解氧测量仪使用说明书:[2]
阅读量:135
猜你喜欢
七年之痒是什么意思
什么是封闭针
植物羊绒是什么面料
孔雀开屏是什么行为
防不胜防什么意思
抱怨的近义词是什么
脑供血不足有什么症状
scarf是什么意思
一将功成万骨枯什么意思
什么是主语
猜你喜欢
肝炎有什么症状
一什么石桥
黑眼圈很重是什么原因
什么是h5
豆蔻是什么
622700开头是什么银行
电脑截图按什么键
松花蛋不能和什么一起吃
ass是什么意思
情人节送女朋友什么礼物好