一点经验网
首页
美食营养
生活百科
知识问答
生活知识
返回
一点经验网
首页
美食营养
游戏数码
手工爱好
生活知识
生活百科
健康养生
运动户外
职场理财
情感交际
母婴教育
时尚美容
知识问答
更多知识
搜索
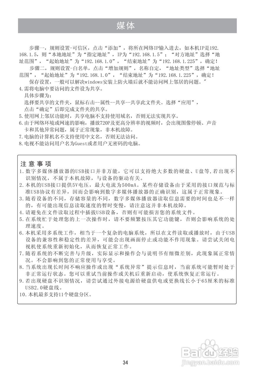
海信LED46K26液晶彩电使用说明书:[4]
2026-02-15 16:26:29
(共篇)
上一篇:
|
下一篇:
相关推荐
如何实现网络机顶盒与电视的连接
阅读量:112
液晶电视打开后无声音无图像怎么办
阅读量:158
手把手教你使用电视遥控器输入字母、汉字
阅读量:24
为什么电视连上wifi却看不了电视
阅读量:150
老式电视连接机顶盒
阅读量:108
猜你喜欢
虔怎么读
手机怎么刷机
鸡腿菇怎么做好吃
amy怎么读英语
怀孕为什么会呕吐
为什么最迷人的最危险是什么歌
小白兔怎么画
慢性宫颈炎怎么治疗
启赋奶粉怎么样
手机怎么连接打印机
猜你喜欢
工作亮点怎么写
怎么查
麦粒肿怎么治疗
篙怎么读
脚后跟疼是怎么回事
综合素质评价怎么写
糖醋排骨怎么做
鸡腿菇怎么做好吃
杜鹃花怎么养
大专升本科怎么考