一点经验网
首页
美食营养
游戏数码
知识问答
生活知识
返回
一点经验网
首页
美食营养
游戏数码
手工爱好
生活知识
健康养生
运动户外
职场理财
情感交际
母婴教育
时尚美容
知识问答
搜索
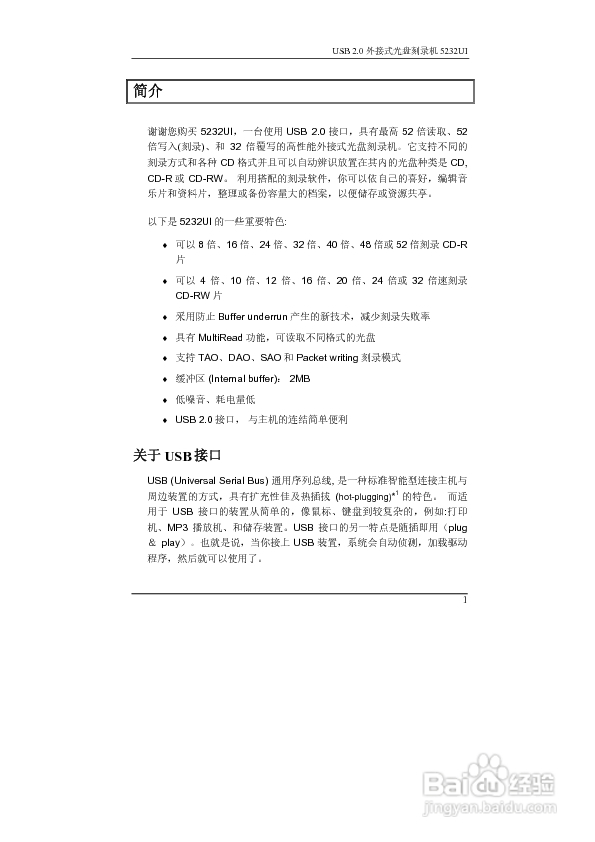
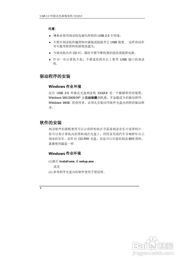
CD-RW 5232UI USB2.0外接式光盘刻录机使用说明书
2026-02-16 07:26:15
相关推荐
佳能错误代码出现P07 如何解决?
阅读量:67
数显KXS系列电砂浴特点和使用方法
阅读量:51
防爆高速球ZTSQ-Ex如何初始设置和拔码设置?
阅读量:88
如何u启动v5.1启动u盘安装系统
阅读量:56
惠普台式机如何解决1796报错
阅读量:79
猜你喜欢
绿茶什么时候喝
什么是云平台
逞强的意思
安然无恙的意思
鲁棒性是什么意思
惟妙惟肖的意思
叶子的作用
什么是虹吸排水
fbl是什么意思
阡陌是什么意思
猜你喜欢
over是什么意思
fashion是什么意思
燕窝作用
竞相开放的意思
花言巧语的意思
cr是什么意思
原耽是什么意思
浮想联翩的意思
料酒什么时候放
恍惚的意思