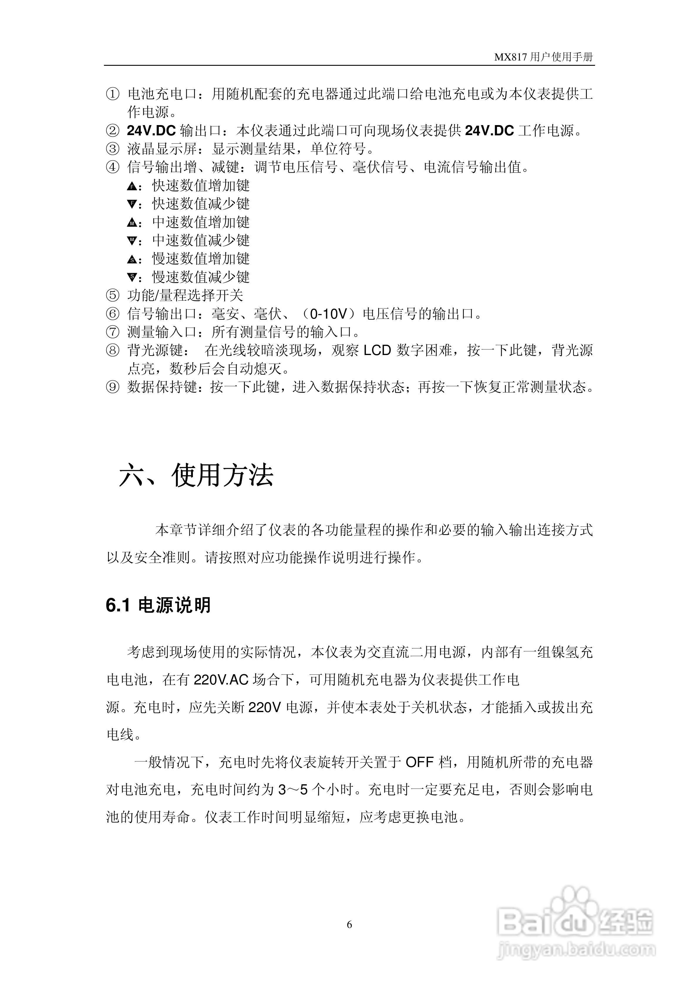
一点经验网
首页
美食营养
生活百科
知识问答
生活知识
返回
一点经验网
首页
美食营养
游戏数码
手工爱好
生活知识
生活百科
健康养生
运动户外
职场理财
情感交际
母婴教育
时尚美容
知识问答
更多知识
搜索
MX817N回路校验仪使用说明书
2026-02-16 06:32:42
相关推荐
MX824温度校验仪使用说明书:[3]
阅读量:133
MX Player Pro如何使用?
阅读量:32
回路校验仪在易爆气体环境对仪器的故障检修说明
阅读量:65
MX825全功能校验仪使用说明书:[2]
阅读量:117
MX825全功能校验仪使用说明书:[3]
阅读量:132
猜你喜欢
孩子学习不主动怎么办
海地在哪里
怎么安装win7系统
评书怎么下载
如何勾引男人
痤疮疤痕怎么治疗
路由器怎么升级
花鸟市场在哪里
枸杞子怎么吃效果最好
天门旅游
猜你喜欢
巴宝莉手表怎么样
贝加尔湖在哪里
你在哪里英文怎么说
修改路由器密码
b站邀请码怎么获得
如何看股票
结婚证在哪里办
如何学好初中语文
朋友圈怎么发长视频
如何隐藏文件夹