一点经验网
首页
美食营养
游戏数码
知识问答
生活知识
返回
一点经验网
首页
美食营养
游戏数码
手工爱好
生活知识
健康养生
运动户外
职场理财
情感交际
母婴教育
时尚美容
知识问答
搜索
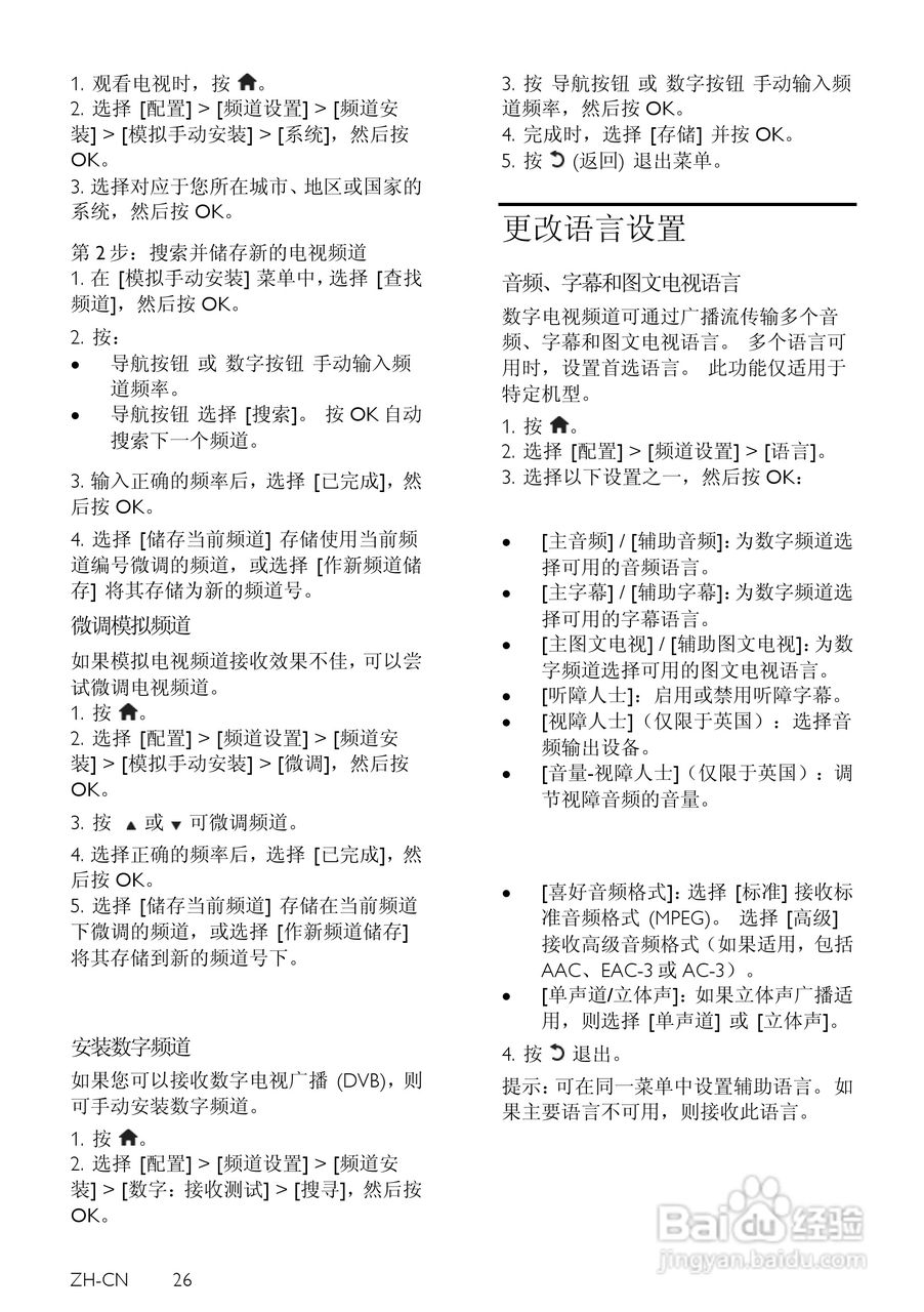
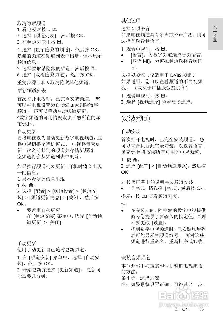
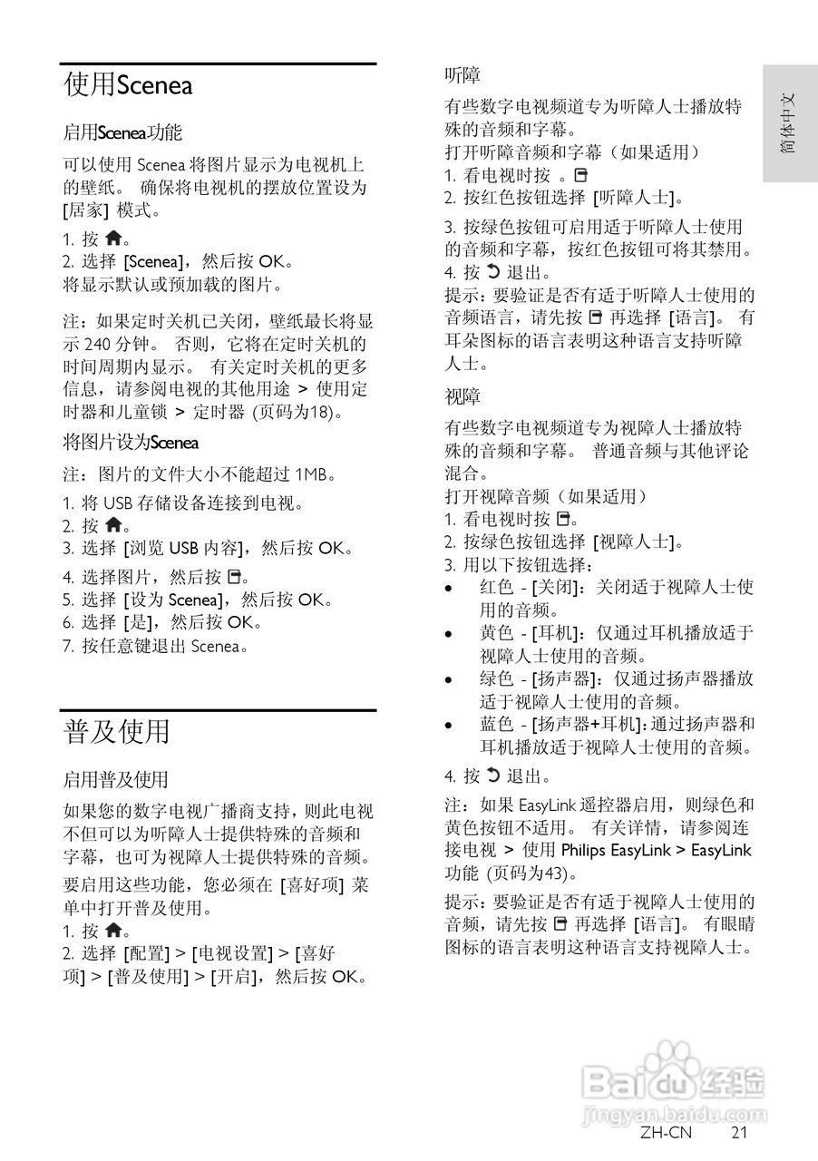
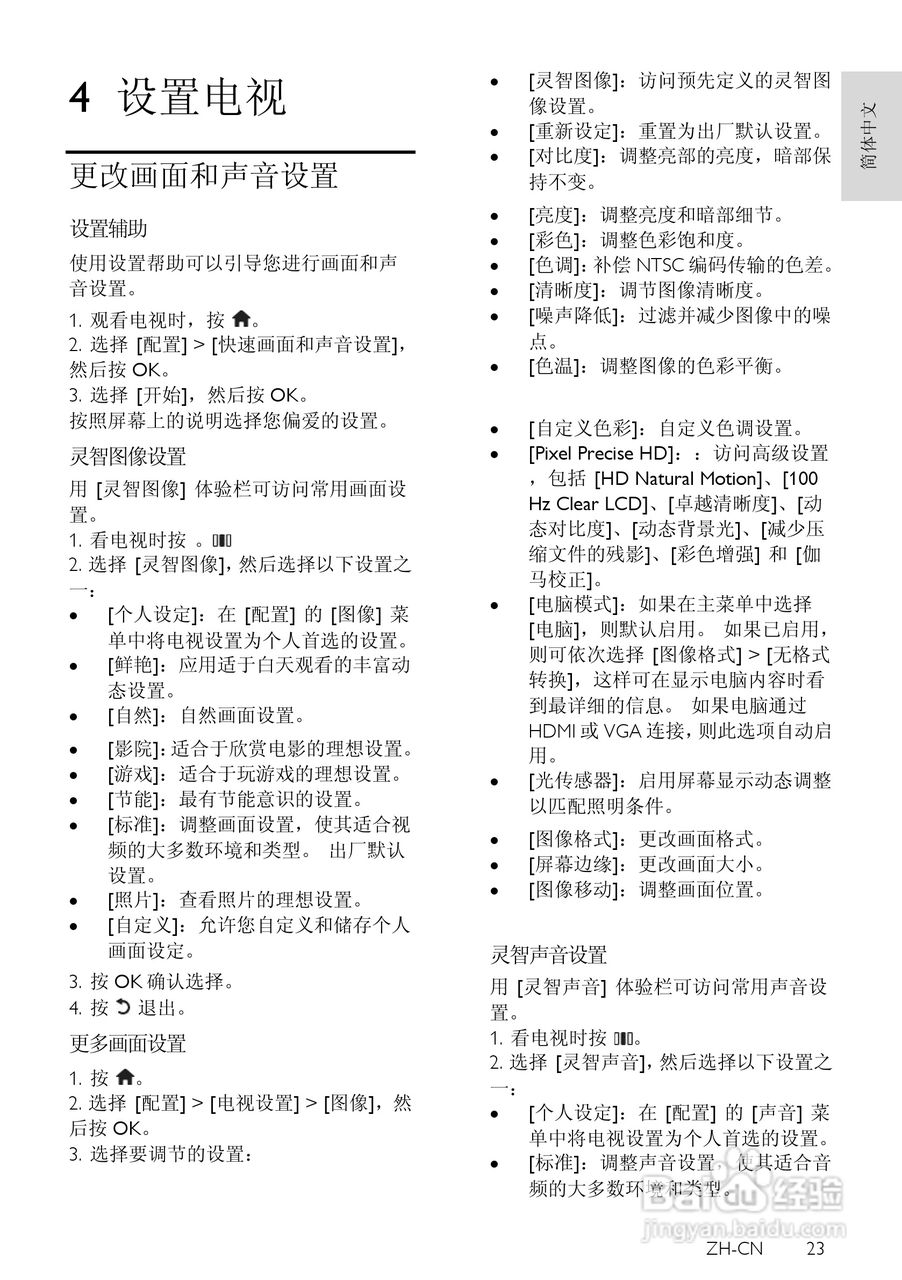
飞利浦42PFL8605D/93液晶彩电使用说明书:[3]
2026-02-16 11:20:22
(共篇)
上一篇:
|
下一篇:
相关推荐
飞利浦42PFL8605D/93液晶彩电使用说明书:[2]
阅读量:89
飞利浦42PFL8605/98液晶彩电使用说明书:[3]
阅读量:20
飞利浦46PFL8605D/93液晶彩电使用说明书:[4]
阅读量:115
飞利浦电视信号源设置
阅读量:69
飞利浦电视画面设置
阅读量:28
猜你喜欢
护目镜什么牌子好
borrow是什么意思
80万左右买什么车好
网上冲浪是什么意思
二会什么时候开
春运什么时候开始
exam是什么意思
职责的意思
痛心疾首的意思
秋天煲什么汤
猜你喜欢
情人节是什么意思
六一儿童节的祝福
斑竹是什么意思
hour是什么意思
gy是什么意思
德艺双馨的意思
知无不言是什么意思
唇齿相依的意思
zone是什么意思
花枝招展是什么意思