一点经验网
首页
美食营养
生活百科
知识问答
生活知识
返回
一点经验网
首页
美食营养
游戏数码
手工爱好
生活知识
生活百科
健康养生
运动户外
职场理财
情感交际
母婴教育
时尚美容
知识问答
更多知识
搜索
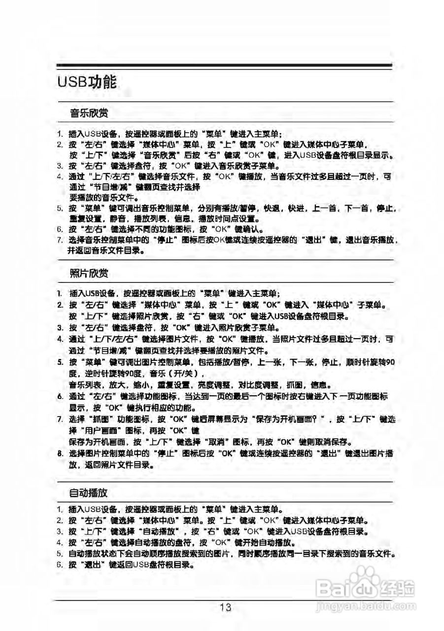
TCL王牌LED39C720晶彩电使用说明书
2026-02-15 05:19:34
/>
相关推荐
TCL王牌LED19C100液晶彩电使用说明书
阅读量:77
TCL王牌LED43C720液晶彩电使用说明书
阅读量:191
TCL王牌LED32C700液晶彩电使用说明书
阅读量:89
TCL王牌LED55C900I液晶彩电使用说明书
阅读量:87
TCL王牌LED46C900D液晶彩电使用说明书:[1]
阅读量:115
猜你喜欢
六味地黄丸什么时候吃
神什么什么神的成语
操作系统的作用
石膏的功效与作用
橘红的功效与作用
定速巡航有什么用
宁波有什么好玩的
什么生意赚钱
新生儿喝什么奶粉好
爱眼知识
猜你喜欢
江西简称什么
花青素的功效与作用
什么一览众山小
知识产权保护法
一曝十寒什么意思
黄金搭档的作用与功效
柿饼的功效与作用禁忌
镇流器的作用
属蛇的和什么属相相克
土豆汁的功效与作用