一点经验网
首页
美食营养
生活百科
知识问答
生活知识
返回
一点经验网
首页
美食营养
游戏数码
手工爱好
生活知识
生活百科
健康养生
运动户外
职场理财
情感交际
母婴教育
时尚美容
知识问答
更多知识
搜索
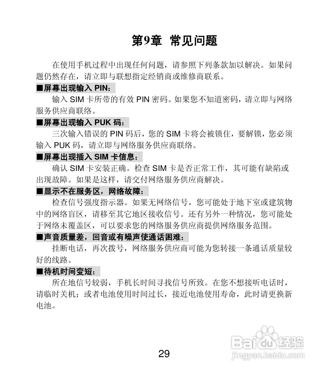
联想Lenovo A200手机使用说明书:[3]
2026-02-15 16:44:43
(共篇)
上一篇:
|
下一篇:
相关推荐
联想Lenovo S200手机使用说明书:[3]
阅读量:156
联想Lenovo A332手机使用说明书:[3]
阅读量:90
联想Lenovo A730手机使用说明书:[3]
阅读量:143
联想Lenovo i310e手机使用说明书:[3]
阅读量:164
联想Lenovo A689手机使用说明书:[3]
阅读量:157
猜你喜欢
italy是什么意思
务实的意思
殇的意思
fba是什么意思
第一次去女方家买什么
人间忽晚山河已秋 意思
驭剑士用什么武器
儿童溜冰鞋什么牌子好
梦见白蛇是什么意思
monster是什么意思
猜你喜欢
燕窝什么时候吃最佳
小腿粗穿什么裤子显瘦
产能过剩是什么意思
托辞的意思
暴殄天物是什么意思
生日祝福语幽默
cube是什么意思
狐假虎威意思
家庭制氧机什么牌子好
堰塞湖什么意思