一点经验网
首页
美食营养
生活百科
知识问答
生活知识
返回
一点经验网
首页
美食营养
游戏数码
手工爱好
生活知识
生活百科
健康养生
运动户外
职场理财
情感交际
母婴教育
时尚美容
知识问答
更多知识
搜索
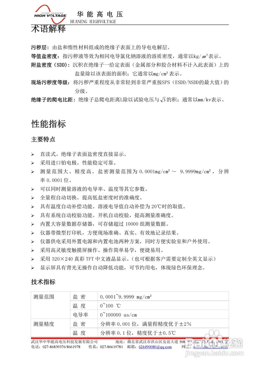
能高HNSJ-II智能电导盐密测试仪说明书:[1]
2026-02-17 09:32:25
本篇为《能高HNSJ-II智能电导盐密测试仪说明书》,主要介绍该产品的使用方法以及常见故障解决方案。
(共篇)
下一篇:
相关推荐
能高HNSJ-II智能电导盐密测试仪说明书:[2]
阅读量:136
NRYMC智能电导盐密测试仪说明书
阅读量:72
电导盐密测试仪
阅读量:45
能高HNJBC-7002微机继电保护测试仪说明书:[1]
阅读量:187
能高HNMHV5000智能绝缘电阻测试仪说明书
阅读量:174
猜你喜欢
交换生是什么意思
辣台妹是什么意思
什么叫割礼
内存条什么牌子好
甜不辣是什么
疼爱的近义词是什么
启蒙是什么意思
路亚竿什么牌子好
general是什么意思
赤子之心什么意思
猜你喜欢
hobby什么意思
酸辣白菜的腌制方法
牛什么牛
送男朋友什么生日礼物
入盆什么感觉
憔悴是什么意思
维生素e涂脸
男运动鞋
鳄鱼属于什么类动物
什么是摄影