一点经验网
首页
美食营养
生活百科
知识问答
生活知识
返回
一点经验网
首页
美食营养
游戏数码
手工爱好
生活知识
生活百科
健康养生
运动户外
职场理财
情感交际
母婴教育
时尚美容
知识问答
更多知识
搜索
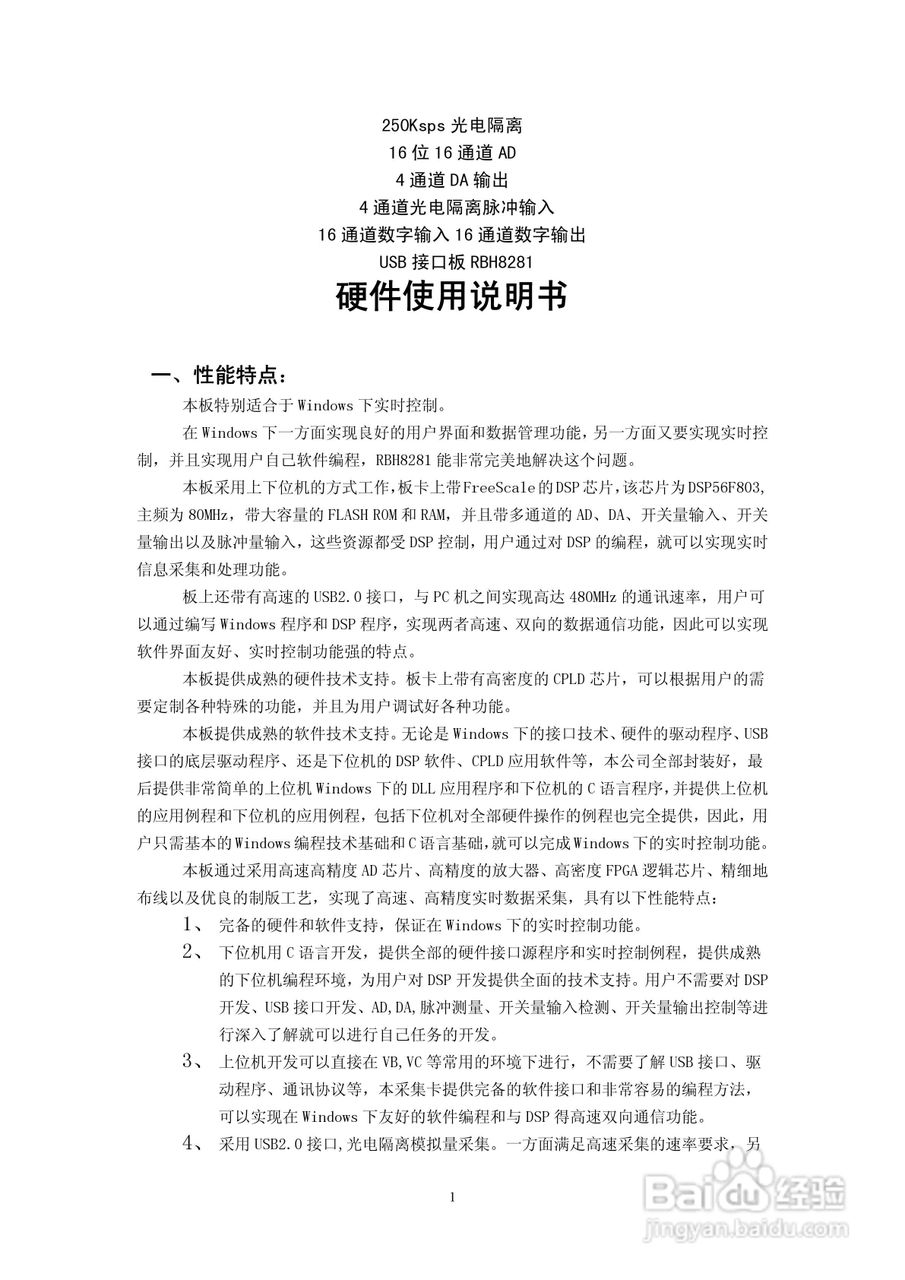
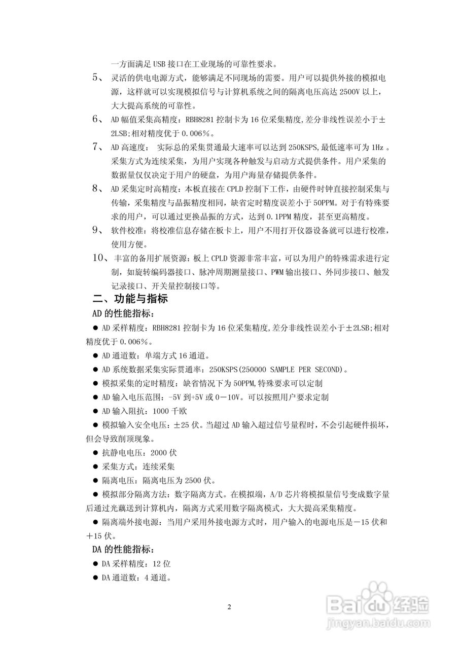
瑞博华USB2.0综合采集控制板RBH8281使用说明书:[1]
2026-04-01 10:33:39
本篇为《瑞博华USB2.0综合采集控制板RBH8281使用说明书》,主要介绍该产品的使用方法以及常见故障解决方案。
(共篇)
相关推荐
USB3.0和USB2.0有什么区别
阅读量:185
如何为USB2.0提高传输速度?
阅读量:145
怎么区别usb2.0和3.0
阅读量:150
惠普电脑,怎样区分USB2.0和USB3.0接口
阅读量:28
USB3.0和USB2.0之间有什么区别
阅读量:123
猜你喜欢
什么是越位
伏地魔是什么意思
什么是快递单号
余氯是什么
受控文件是什么意思
云技术是什么意思
eclipse什么意思
什么东西只能加不能减
亲情是什么
什么是公共关系
猜你喜欢
gb什么意思
类风湿因子是什么
canteen是什么意思
脚麻是什么原因
心跳过缓是什么原因
串标是什么意思
羊水破了是什么感觉
俑是什么意思
粟米是什么
siri是什么意思