一点经验网
首页
美食营养
游戏数码
知识问答
生活知识
返回
一点经验网
首页
美食营养
游戏数码
手工爱好
生活知识
健康养生
运动户外
职场理财
情感交际
母婴教育
时尚美容
知识问答
搜索
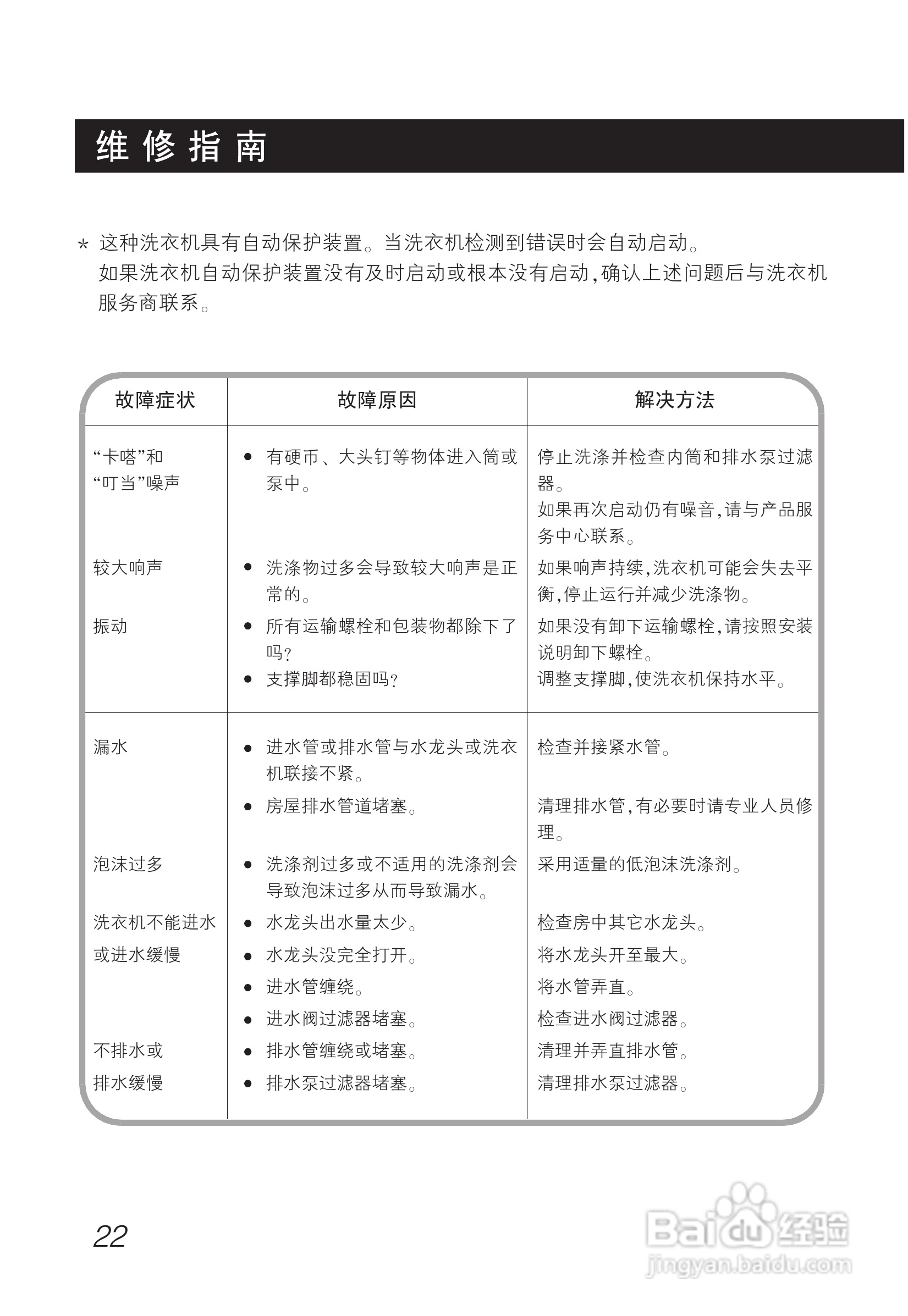
LG WD-S9010洗衣机使用说明书:[3]
2026-02-15 15:06:12
(共篇)
上一篇:
相关推荐
LG WD-N12235D洗衣机使用说明书:[3]
阅读量:51
LG WD-A12199D洗衣机使用说明书:[3]
阅读量:58
LG WD-A12207DM洗衣机使用说明书:[3]
阅读量:174
洗衣机桶自洁功能怎么用
阅读量:54
洗衣机洗涤剂盒怎么用
阅读量:173
猜你喜欢
溶血症是什么
操是什么意思
专升本是什么意思
兰州有什么好玩的地方
软组织挫伤用什么药
shirt是什么意思
传媒公司是做什么的
fresh是什么意思
转基因是什么意思
三伏天从什么时候开始
猜你喜欢
plus是什么意思翻译
电子邮箱是什么格式
右后背疼痛是什么原因
什么是gdp
answer是什么意思
ops是什么意思
什么是道
qq黄钻有什么用
阿凡达2什么时候上映
1978年属什么生肖